技术介绍
->
中央空调通风管道清洗技术
(1)、
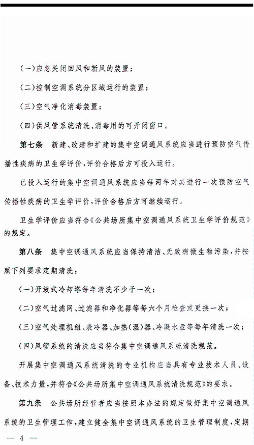
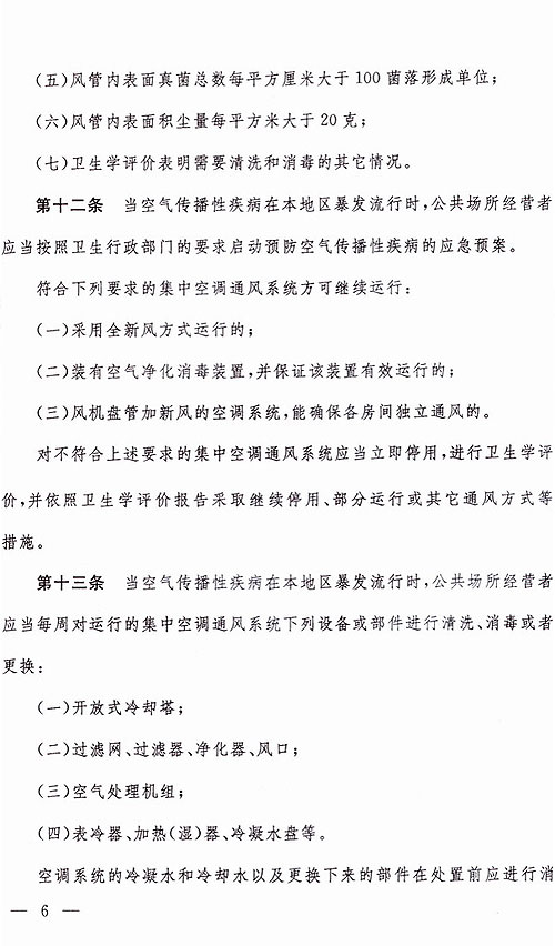
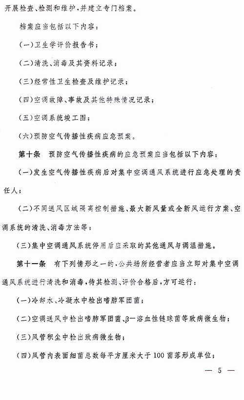
卫生部关于印发<<公共场所集中空调通风系统卫生管理办法>>的通知
化学清洗使用高新技术产品,具有高效、安全、经济、可靠、污染少的特点,废水排放完全符合国家标准。
高压水射流清洗去污除垢效果好,工效高,费用省,无污染。
工业循环水处理采用国际先进配方,减少了因结垢而导致的
设备故障
中央空调通风管道采用进口机器人清洗
、
消毒
、
检测,清洗
效果好
溴冷机清洗
、
维修
、
保养一条龙服务,为用户提供方便
.
1.巴斯夫(中国)有限公司
2.拜耳材料科技(中国)有限公司
3.赢创德固赛特种化学上海有限公司
4.宁波乐金甬兴化工有限公司
5.索尔维精细化工(中国)有限公司
6.陶氏化学(张家港)有限公司
电站锅炉的化学清洗
大型装置开车前的清洗
中央空调水系统的清洗
火力发电厂排灰管不停车清洗
贮罐、塔(容器类)的喷淋清洗
导热油炉清焦除碳清洗
溴冷机内腔化学清洗
、
喷嘴疏通